1.
概述
USB Type-C标准的出现是为了满足不断增长的现代设备之间的连接需要,它在传统USB标准的基础上提供了更高的电源传输能力和数据传输速度,重新设计的连接器体积更小、使用起来更方便。
表1将旧有的USB标准和USB Type-C标准放在一起进行了比较。
|
连接器外观
|
连接器触点
|
数据传输速度
|
容许通过的电流电压指标
|
|

USB 1.x/2.0 标准插头
|

1 = VBUS,4 = GND
3 = Data+, 2 = Data-
|
USB 1.0/1.1 :
低速: 1.5Mbps
全速: 12Mbps
USB 2.0 :
高速: 480Mbps
|
5V/500mA
BC1.2 : 5V/1.5A
(专用于充电系统)
|
|

USB 1.x/2.0 小型插头
|

1 = VBUS, 5 = GND
3 = Data+, 2 = Data-
4 = ID : 接地代表主机,浮空代表外设
|
|

USB 1.x/2.0 微型插头
|

1 = VBUS, 5 = GND
3 = Data+, 2 = Data-
4 = ID : 接地代表主机,浮空代表外设
|
|

USB 3.0插头
|

1 = VBUS, 5, 8 = GND
2 = Data-, 3 = Data+
4 = USB-OTG,
6 = Tx-, 7 = Tx+,
9 = Rx-, 10 = Rx+
|
USB 3.0 :
超速 : 5Gbps
|
5V/900mA
|
|

USB Type-C插头/座
|
插座 :

插头 :

Legacy继续保有 Data-, Data+
新增两对高速传输线Rx1/2、Tx1/2
新增CC1/2用于系统配置
新增VCONN为电缆供电
新增SBU1/2用于sideband/音频应用
|
USB 2.0 :
高速 : 480Mbps
USB 3.0 :
超速 : 5Gbps
USB 3.1 :
超速+ : 10Gbps
|
默认 : 5V / 1.5A
5V/3A max
USB PD :
5V ~ 20V, 5A max
USB PD 3.0 with PPS
3V ~ 20V, 5A max
|
表1
从表1信息可以看出USB Type-C标准具有一些新的特性:
- USB –Type-C插头是可反转使用的,任一方向插入均可;无论怎样插入,电源的连接都是正确的。由于插座上含有两组连在一起的数据线D+/D-,所以插头以任意方向插入时数据线都是连通的。用于高速通讯的TX/RX不能被连接在一起,所以CC线被用于对电缆的插入方向进行标识,并经由硬件线路对TX/RX进行路由,确保配置正确。
图1显示的是USB Type-C插座和电缆插头的引脚配置。

图1
- USB Type-C标准相对于旧标准的另一不同点是它引入了双角色能力。每根USB Type-C电缆的两端都是完全等同的,这就意味着连接起来的两台设备必须相互进行沟通以确定自己应作为主机还是外设而存在。角色的沟通需针对数据和电源分别进行,此工作在电缆接通之后就要进行。用于数据通讯的主机端口被称为下行端口 (Downstream Facing Port, DFP),外设端口被称为上行端口 (Upstream Facing Port, UFP)。而电源方面,供电端被称为源端 (Source),耗电端被称为吸端 (Sink)。有的设备既可以有数据上的双角色 (Dual Roles of Data, DRD) 能力,又具有电源上的双角色 (Dual Roles of Power, DRP) 能力。CC线在两台设备连接期间能起到定义电源角色的作用。
- USB Type-C系统带来的另一个好处是较高的供电能力。传统的USB电缆只容许提供2.5W功率,USB Type-C电缆则容许提供高达5V/3A即15W的最大功率,如果采用了电源传输 (Power Deliver, PD) 协议,电压电流指标就可以提升到20V/5A即100W的最大功率,这就容许通过USB端口为大型设备如监视器等设备供电,也容许对含有大型电池包的笔记本电脑等设备进行充电。新的USB PD 3.0协议还支持可编程电源 (Programmable Power Supply, PPS) 协议,容许对总线电压和电流进行精确调节,而电压则可以低于5V。利用这样的协议,使用可调的总线电压对电池进行直接充电的高效直充系统就成为可能,这时的总线电压可以低达3V。标准的Type-C电缆额定的负载能力是3A,当更高的电流出现时,含有电子标签的电缆就必须被使用了,其中的电子标签可经CC线对电缆的能力进行标识。电子标签需要的电源供应是5V的,可用CC线经由电缆的VCONN向其提供。
- 经由TX/RX线对提供的10Gbps高速通讯能力使得原来须由专用电缆提供的通讯如HDMI / DisplayPort/Thunderbolt等经由USB电缆进行传输成为了可能,4k的高清视频信号传输也完全没有问题。使高清HDMI信号经由USB Type-C电缆传输的应用需要将电缆的数据线进行特殊的配置,这被称为替换模式 (Alternate Mode)。
下面的图片给出了一些USB Type-C应用的例子,与之相关的立锜IC出现在其中。

图2
图2显示的是典型的手机快充解决方案,其中的电源适配器可以根据手机充电电路的需要提供5V、9V、15V、20V等可调的USB总线电压。

图3
图3显示的应用与图2差不多,但是加入了USB PD 3.0支持的可编程电源功能,总线电压可在很宽的范围内进行精确调节。由于经过扩展以后的总线电压可以低达3V,直充的概念已经可以实施,VBUS可以和电池直接连接起来,USB PD 3.0协议可对电池电压和电流进行精确调节。

图4
在图4显示的车载充电应用中,车辆电池的供电被转换为5V或9V以满足手机电池管理芯片的要求,而手机也可通过数据链路向车辆娱乐系统提供音频等数据。

图5
当需要向大型设备如笔记本电脑等供电时,需要使用较高的总线电压。图5所示的是从车辆电源提供90W功率给笔记本电脑的解决方案,其中用到了Buck-Boost转换器。由于笔记本电脑需要较高的总线电压,必须使用USB PD协议。由于电流需要高达4.5A,所用电缆也必须是使用了电子标签的主动式电缆。

图6
支持USB电源传输协议的计算机显示器可以像图6所示的那样为笔记本计算机提供电源供应,它也同时通过同一根电缆的替换模式接收需要显示的数据信息。

图7
图7示范了一个电源供应站的样子,它可以连接多台设备,向它们提供电源,并且完成它们之间的数据路由工作。

图8
了解了USB Type-C接口以后,便知道会存在将其它端口与之连接起来的需要。图8显示的是一个USB Type-C和HDMI接口之间的转换电缆,它的总线电压总是5V的,其电路部分可直接从总线上获取电源供应。
2.
USB Type-C标准进行数据和电源配置的方法
数据的传输 :

图9:未扭转、未翻转的直接连接
图9显示的是电缆未扭转、插座未翻转时的连接状态。从左侧的插座到右侧的插座,RX1线对连接到TX1线对,RX2线对连接到TX2线对;D+与D+连接,D-与D-连接,SBU1与SBU2连接,CC1经由CC线与CC1连接。
USB 3.1仅需使用两对数据线,在此案中,高速数据经由RX1+/-和TX1+/-从一端传递到另一端。
电缆两端的VCONN是不需要连通的。为电缆中电子标签IC供电的VCONN来自电缆的一端,它在电子标签芯片被确定存在于电缆中即被提供。

图10:电缆扭转以后的连接
在插座位置不变的情况下,将电缆扭转以后的连接状态显示在图10中。
在这种情形下,从左侧的插座到右侧的插座,RX1线对连接到TX2线对,RX2线对连接到TX1线对,D+仍然连接到D+,D-仍然连接到D-,SBU1连接到SBU1,SBU2连接到SBU2,CC1经由CC线连接到CC2。现在,高速数据经由左侧的RX1+/-和TX1+/-到右侧的RX2+/-和TX2+/-进行传输。
总共有4种可能的连接方式:插座翻转或不翻转,电缆扭转或不扭转。
在USB 3.1的系统中,RX/TX数据线需要使用多路复用器针对各种可能的电缆连接状态对RX/TX线的连接状态进行配置,使得正确的通讯连接能够形成,图11显示了USB Type-C端口之间数据线的路由可能性。通过测量每个端子上CC1/2的状态即可了解电缆和插座的方向,CC逻辑控制器可据此完成多路复用器的路由配置,此工作既可在多路复用器中完成,也可能在USB芯片组中进行。

图11
电源传输:
在不采用电源传输协议的USB Type-C接口中,电源从源端传输到吸端的方法如图12所示。

图12
USB Type-C的源端总是包含有一个用于接通/关断VBUS的MOSFET开关,它也可能具有VBUS电流的检测能力,其主要作用是对过流状况进行检测,另外还会含有VBUS的放电电路。CC1和CC2的检测电路在源端和吸端都会存在。
CC (Channel Configuration) 线的作用是对两个连接在一起的设备进行电源供应的配置。初始情况下,USB Type-C接口的VBUS上是没有电源供应的,系统需要在电缆连接期间进行设备角色的定义,插座上的CC线被上拉至高电平的设备将被定义为电源供应者即源端,而被下拉至低电平的设备将被定义为电源消费者即吸端。

图13
图13显示出了确定电源供求角色、电缆方向和电流供应能力的方法。源端的CC1和CC2通过电阻Rp被拉高,被监测着的CC1/CC2在没有连接任何东西时总是处于高电平,一旦吸端接入,CC1或CC2的电压就被电阻Rd拉低了。由于电缆中只有一条CC线,因而源端可以分辨出是哪个CC端被拉低了。吸端的CC1/CC2的电压也同样被监测着,一旦发现某条CC线被拉高了,其电压水平就让吸端知道源端电流供应能力。电路中的上拉电阻Rp也可以用电流源代替,这在集成电路中很容易实施,而且可以不受V+电源电压误差的影响。
吸端的下拉电阻Rd的定义值是5.1kΩ,因而CC线的电压是由源端上拉电阻Rp的值(或电流源的电流值)决定的。已经定义的总线电流能力有3档,最低的CC线电压(大约0.41V)对应的是默认的USB电源规格(USB 2.0的500mA 或 USB 3.0的900mA),较高的CC线电压(大约0.92V)对应的电流能力是1.5A。假如CC线电压为大约1.68V,对应的最大电流供应能力为3A。相关数据可参照图14。

图14
图15示范了一个测量案例,其中的电源供应端(源端)被连接到了电源消费端(吸端),使用了普通的USB Type-C电缆。
|

图15
|
最初的时候,源端插座上的CC1和CC2都被电阻Rp上拉至高电平,吸端的CC1和CC2都被下拉电阻Rd下拉至低电平。
电缆接通以后,CC1或CC2根据电缆的插入方向而被上拉至较高电压。本案中的电缆没有处于扭转状态,源端的CC1和吸端的CC1之间被接通,CC1上出现由Rp和Rd分压以后的电压,此电压将由吸端进行测量并由此知道源端的电流供应能力是多少。
在此案例中,接通以后的CC1的电压大约是1.65V,意味着源端最大能供应3A电流。
CC线的连接被确定以后,VBUS上的5V电压将被接通。
在不含电源传输协议的系统中,总线上的电流供应能力由分压器Rp/Rd确定,但源端只会供应5V电压。
|
引入电源传输 (Power Delivery, PD) 协议以后,USB Type-C系统的总线电压可以增加到最高20V,源端和吸端之间关于总线电压和电流的交流通过在CC线上传输串行的BMC编码来完成。
包含PD协议的USB Type-C系统从源端到吸端的系统框图如图16所示。

图16
现在的源端内部包含了一个电压转换器,它是受源端PD控制器控制的。根据输入电压条件和最高总线电压的需求,该电压转换器可以是Buck、Boost、Buck-Boost或反激式转换器。经过CC线进行的PD通讯也在PD控制器的管控之下。USB PD系统还需要有一个开关可以将Vconn电源切换至一条CC线上。(参见后文关于电子标签IC的章节。)
当电缆的连接建立好以后,PD协议的SOP通讯就开始在CC线上进行以选择电源传输的规格:吸端将询问源端能够提供的电源配置参数(不同的总线电压和电流数据)。由于吸端对电源的需求常常是与吸端的系统有关的(例如电池充电器),吸端的嵌入式系统控制器就需要先与吸端的PD控制器进行通讯以确定相应的规格。
图17示范的是吸端的PD控制器申请一个较高的总线电压的例子。

图17
吸端和源端之间在CC线上进行的通讯看起来像如下的样子:
1. 吸端申请获得源端的能力数据。
2. 源端提供它的能力数据信息。
3. 吸端从源端提供的能力数据信息中选出适当的电源配置参数并发出相应的请求。
4. 源端接受请求并将总线电压修改成相应的参数。在总线电压变化期间,吸端的电流消耗会保持尽可能地小。源端提升总线电压的过程是按照定义好的电压提升速度来进行的。
5. 总线电压达到最后的数值以后,源端会等待总线电压稳定下来,再发送出一个电源准备好信号。到了这时候,吸端就可以增加其电流消耗了。当吸端希望总线电压降低的时候,同样的通讯过程也会发生。
在总线电压下降期间,源端会激活一个分流电路,通过主动的总线放电使总线电压快速降低。达到额定值以后,源端会等待一段稍长的时间让总线电压稳定下来,然后再送出一个电源准备好信号。
这样的通讯方法可确保总线上的任何电源变化都落在源端和吸端的能力范围内,避免出现不可控的状况。当Type-C电缆的连接被断开时,总线上的电源也被关断,任何新开始的连接都会进行电缆连接检测,电压也总是处于5V,这样就可以避免在电缆接通时有高电压从一台设备进入另一台设备 。
USB PD通讯使用的是双相标记码 (Bi-phase Mark Code, BMC),此码是一种单线通信编码,数据1的传输需要有一次高/低电平之间的切换过程,数据0的传输则是固定的高电平或低电平。每个数据包都含有0/1交替的前置码、报文起始码 (Start of Packet, SOP)、报文头、信息数据字节、CRC循环冗余编码和报文结束码 (End of Packet, EOC),参见图18。

图18
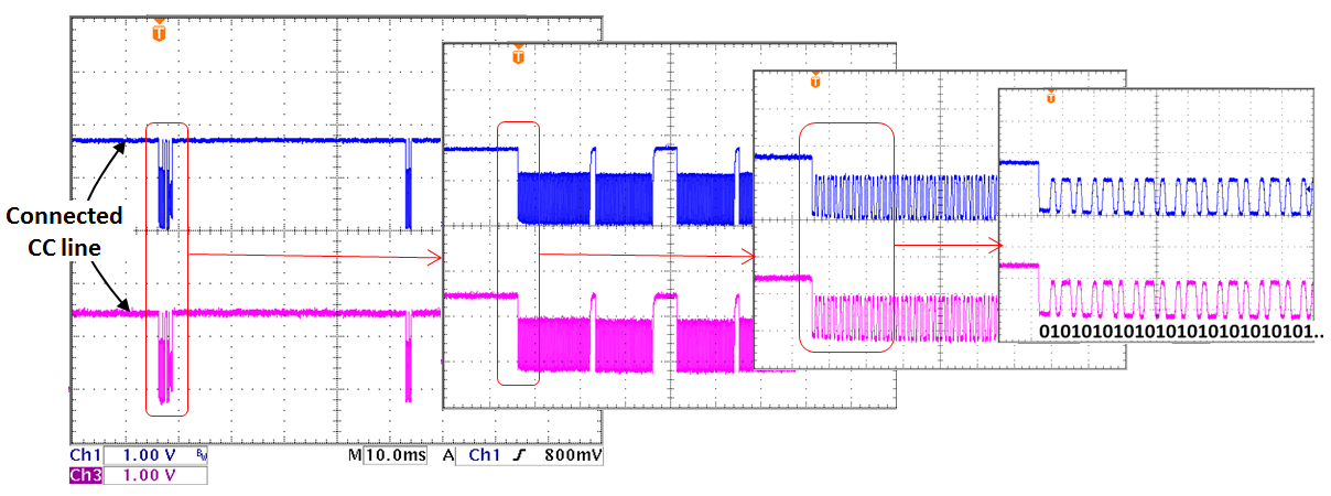
图19展示的是一次要求总线电压升高的PD通讯的波形从密集至展开的样子,从最后展开的波形中可以看出前置码的序列。

图19
BMC通讯数据可以用USB PD解码器进行解码,Ellisys的EX350分析仪就是这样的设备。有了这种工具以后,PD通讯的数据就可以被捕获下来并显示出每个数据包的意义,其中含有与时间相关的数据如总线电压值、CC线上的波形等,参见图20。

图20
电源配置清单
USB PD 3.0规范定义了下列电源配置清单:

图21
有4个独立的电压值是预先定义好的:5V、9V、15V和20V。对于5V、9V和15V来说,最大的电流为3A。在20V的配置中,如果电缆是普通的,最大容许的输出是20V/3A即60W。假如使用了特别定制的含电子标签电缆,相应的数据可以放大到20V/5A即100W。一个系统在支持最高的电压和功率等级的情况下还必须同时支持所有的较低的电压和功率等级。
含有电子标签的电缆
USB Type-C规范定义了各种不同规格的电缆。低速的USB 2.0电缆没有特别的要求,只是要求其电流承载能力要达到3A。支持超速数据传输的USB 3.1电缆或是电流承载能力超过3A的电缆必须使用电子标签进行标识。图22所示的电缆中含有IC,其作用就是对电缆特性进行标识。这种具有活力的电缆也可以包含用于信号整形的IC,它们都需要从电缆的VCONN端子获得电源供应。

图22
含有电子标签IC的电缆中的Vconn上都含有1kΩ的下拉电阻Ra,其值要小于典型值为5.1kΩ的电阻Rd。这样的电缆在插入时,源端都会看到CC1和CC2电压下降的情况,具体的电压水平将告诉主机哪个端子被吸端的5.1kΩ电阻下拉了、哪个端子被电缆的1kΩ电阻下拉了,因而电缆的插入方向就可以被确定下来。Ra的下拉作用也能让源端知道VCONN需要得到5V的电源供应,因而需要向CC端供电以满足电子标签的电源需求。
图23显示了一个测试案例,电源供应端(源端)被使用了电子标签的电缆连接到电源消耗端(吸端),其中的电缆是处于扭转的状态 。
|

图23
|
从中可以看到,当电缆接通以后,源端的一条CC线被来自VCONN端的1kΩ低电阻拉到了很低的电压。
源端将检测到此电压,并由此知道电缆中含有电子标签,于是就会将5V的VCONN电源接入CC线以实现对电缆内部电路的供电。
在其后发生的PD通讯中将会包含源端和电子标签之间的通讯(称为SOP’或SOP”)以及源端和吸端之间的通讯(称为SOP)。
|
电源的双重角色
有的USB Type-C设备既可做源端,又可做吸端,它们被称为支持双重角色的设备 (Dual Role for Power, DRP)。这种设备的CC1和CC2端在互连以前处于高低电平交替变换的状态,一旦连接发生,两者的CC端都会发生改变,如图24所示。

图24
在这次连接事件中,左边的DRP设备选择做了源端,右边的DRP设备选择做了吸端。这个情形也可能反转过来,除非一台DRP设备已经被设定为源端优先(例如它由外部电源适配器供电时),或是被设定为吸端优先(例如处于由电池供电的情形)。
电源角色的转换在连接期间也是可以发生的,只要连接在一起的两台DRP设备中有一台设备发起了角色变换的要求就行,图25显示了这样的角色变换的过程。

图25
3.
立锜提供的USB Type-C PD方案
从USB Type-C PD规范被制定的时候开始,立锜就是USB-IF的会员,因而能随时掌握标准的发展状况。针对USB Type-C PD的应用,立锜已经开发了大量的创新型方案,如采用PD协议的电源适配器、电子标签IC、车载充电器、用于手机等移动产品的PD控制器等,有些还被使用在采用最新的USB PD 3.0协议的直充系统中。图26展示的是一些评估板卡和适用于各种USB Type-C PD应用的开发板。

图26
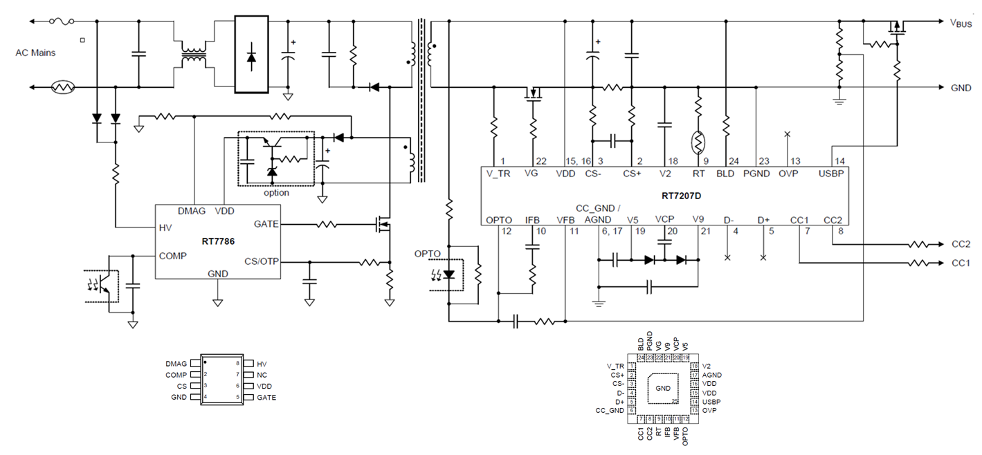
在需要使用PD协议的USB Type-C接口电源适配器中,反激式控制器RT7786与二次侧的USB Type-C PD控制器RT7207是一对绝配,它们的组合能输出3V-20V电压,内嵌的同步整流驱动器能将损耗降到最低,在大电流应用中表现良好。
USB Type-C 控制器RT1715体积很小 (1.38x1.38mm CSP),能力却相当强大,可用于源端、吸端和双重角色的PD应用中,支持USB PD 3.0协议,提供VCONN电源,支持交替模式,智能手机、硬盘、平板电脑的需求都可满足。
RT1711P是全功能的USB Type-C控制器,可用于源端、吸端和双角色PD应用中,包含有完整的电源路径管理能力、外部直流转换器输出电压控制能力、VBUS放电能力和VBUS电流检测能力,支持USB PD 3.0协议、VCONN供电、交替模式,支持几乎所有的USB Type-C应用。
RTQ7880是含有Buck-Boost控制器的车用级USB Type-C PD应用的源端控制器,可在极宽的输入电压范围内工作,利用其Buck-Boost架构在车载电源环境下可提供5V/3A至20V/5A的输出能力,支持USB PD 3.0协议、VCONN供电、交替模式和可编程的电缆压降补偿,是众多应用的优选器件。
RTQ7881是集成了Buck控制器的USB Type-C接口PD协议源端控制器,具有与RTQ7880类似的特性,可在输入电压比所需最高输出电压高的环境下提供良好的输出性能,是众多USB Type-C 源端应用的理想选择。
RT1710是用于被动和主动式USB Type-C电缆中的电子标签IC,支持SOP’通讯,集成了Ra,可由电缆的任意一端之VCONN进行供电,集成了隔离二极管、MTP存储器,可通过I2C接口或CC通道对其进行VDM数据写入。
4.
使用RT7786和RT7207的PD电源适配器
传统的USB接口电源适配器只需提供5V输出,功率等级也很低,其设计可以说是非常简单的。采用USB PD协议的电源适配器就不再是老样子了,其输出电压是可变的,变化范围还很宽,还需要输出很高的功率,而常规的旅行充电器又要求具有很小的体积,因而很容易遇到发热问题。
反激控制器RT7786是根据USB PD规范的需要进行了特别优化的设计,它能提供很宽的输出电压范围,有自适应的环路增益控制系统去保证长期工作的稳定性,有自适应的过流和过压保护特性,具有很宽的Vdd工作电压范围,有足够的能力去驱动大型MOSFET,同时兼具30mW的待机功耗和能够带来低EMI问题的智能抖频系统。
被放在二次侧的RT7207可对输出电压和电流进行实时的检测,再将满足输出电压控制需要的信号经过光电耦合器输送给一次测的反激式控制器。RT7207集成了BMC编码收发器,可用其内部集成的MCU去完成符合USB PD协议的通讯。它集成了电荷泵电路,使得同步整流电路的驱动器可在输出电压低于4.5V时仍能很好地工作,因而容许输出电压低达3.3V(对RT7207K来说是3V),容许以可编程电源 (Programmable Power Supply, PPS) 的方式工作以满足直充应用的需求。它内部集成的同步整流驱动器能以DCM或CCM模式工作,能在重负载下提高转换效率。RT7207含有OTP存储器,它的很多参数都是可以被设定的,如过流保护、过热保护以及缆线压降补偿的参数均可设定。RT7207也可被用于符合BC1.2规范的专用充电器应用中,可将D+/D-端子用于输出电压和电流的设定中。使用RT7786和RT7207构成的电源适配器的基本电路显示在图27中。

图27
关于CC1/CC2耐压的说明:在USB Type-C接口的连接器上,CC1/CC2与VBUS紧靠在一起。由于连接器引脚之间的距离非常小,电缆连接和断开的时候很容易发生CC1/CC2与VBUS短路的状况,因而可能出现在CC1/CC2端子上的电压就高达20V。为了确保高可靠性,以RT7207为代表的所有立锜USB PD产品的CC端都具有22V的耐压能力。

图28
RT7786 + RT7207D构成的参考设计可以用于性能评估,图29展示的是一个60W的USB PD旅行充电器的参考设计,可在全电压范围内输出5V、9V、15V和20V,负载能力为3A。

图29
此设计的外形尺寸为53x50x23mm3,在60W输出时的效率超过93%,无负载时的待机功耗低于50mW,已经通过USB IF的认证测试,符合DOE-6和CoC Tier-2对电源效率的要求,具有很好的热性能。
5.
USB Type-C接口和PD协议在车载充电器中的应用
USB Type-C接口车载充电器
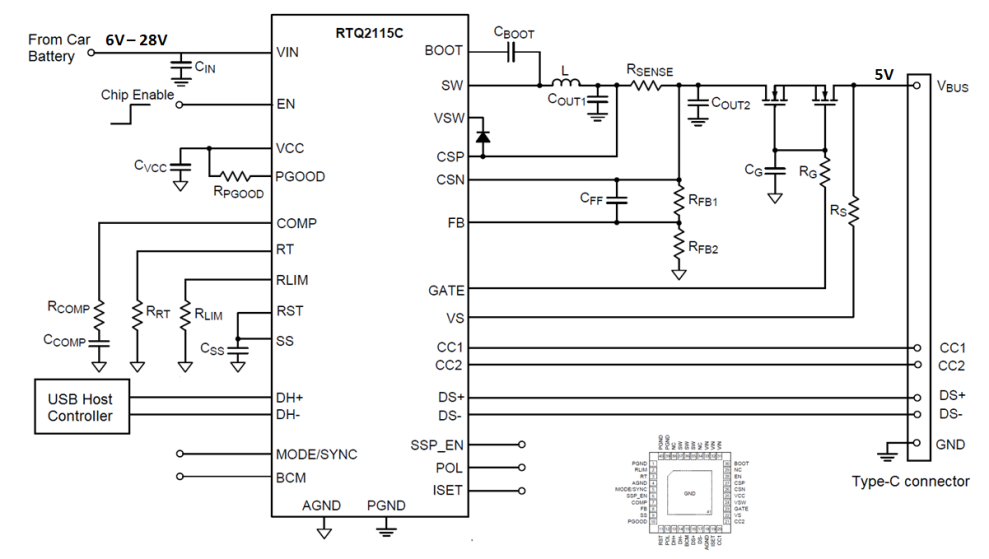
当前,USB Type-C接口正在向车用领域进行渗透,很多车辆开始引入USB Type-C接口,可以提供5V电压,负载能力达到3A。对于这样的应用,标准的USB Type-C接口控制器加上Buck转换器即可满足需要,图30所示的就是一个单纯采用USB Type-C接口的车载充电器的方案原理图。
|

图30
|
RTQ2115C是输入电压范围为3V-36V的将USB Type-C接口控制器和3.5A Buck转换器集成在一起的车用级产品,专门针对下行端口的应用。它含有CC线的检测和电流宣示功能,能进行VBUS电流检测和开关控制,能为VCONN提供电源供应,能进行电缆方向检测,还能利用D+/D-进行符合BC1.2规范的SDP/CDP/DCP模式设定以及相关的检测工作。
|
采用USB Type-C接口和PD协议的车载充电器
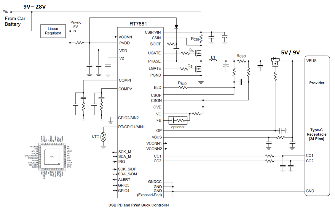
为了在车辆中实施USB Type-C接口结合PD协议的应用,车辆电池电压范围和需要输出的VBUS电压范围必须被综合考虑。假如电池电压比较高,输出只有5V/3A和9V/3A两个规格,集成了Buck控制器和USB Type-C接口PD协议控制器的RT7881就可以在此时发挥作用,其原理图如图31所示。

图31
|

图32
|
RT7881的控制核心是ARM Cortex-Mo处理器,与通讯、控制及保护有关的电路都在它的统一指挥下运作,一些比较关键的保护特性则主要由硬件电路来完成,如涉及过压保护、过流保护的部分即是如此,这样可以确保其响应速度是足够快的。输出电压的调节以12mV为步进间距,因而可以非常精确,缆线电阻造成的压降补偿也可以得到修正,可编程电源 (Programmable Power Supply, PPS) 功能对它来说实在是小菜一碟。图32显示的是用RT7881制作的EVB,其外部尺寸就是车载充电器通常容许的样子。
|
全范围输出的USB Type-C接口PD协议车载电源
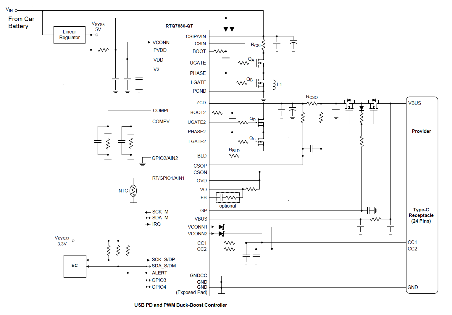
如果车载电源要给出USB PD协议所定义的全范围输出 (5V-20V),此时要选择的转换器架构就必须是Buck-Boost了,车用级产品RTQ7880在此时就可以派上用场,它可是将Buck-Boost转换器和USB Type-C接口PD协议控制器完全集成在一起的,图33显示的是它的应用电路图。

图33
由此构成的Buck-Boost转换器包含了全桥驱动器,当它运作于Buck模式时,QA和QB将进行开关动作,QD总是处于导通状态,QC总是处于断开状态;当它运作于Boost模式时,QA恒时导通,QB恒时断开,QC和QD进行开关动作;而这两种模式之间的切换是无缝衔接的,对运作的影响非常小。
与RT7881类似,RTQ7880的核心也是ARM Cortex-M0处理器,所有的运作都由它进行控制。
RTQ7880之Buck-Boost控制器是完全可配置的,其工作频率可调,电流可检测,可以运行在PWM或PSM模式,输出电压可以12mV的级差进行调节,容许对缆线电阻造成的压降进行补偿,完全支持可编程电源 (Programmable Power Supply, PPS) 功能。RTQ7880使用电荷泵对MOSFET的驱动进行供电,它的CC1/CC2端子具有超过20V的耐压能力,可对VCONN提供电源并进行过流保护,容许负载高达100W (20V/5A) 的输出。
|

图34
|
RTQ7880既可以制作单一功能的充电器,也可以和含有路由开关的通讯器件一起构成多功能的系统。
图34显示的RTQ7880评估板具有提供60W (20V/3A) 输出的能力,它的上面那块板是被称为Richtek Bridge Board的通讯板,可让它和PC连接起来以完成状态获取和协议控制的工作。
RTQ7880的运行固件位于其内置的MTP存储器中,你可以通过Richtek Bridge Board对它进行刷新,也可在应用现场通过USB Type-C接口对它进行更新。
|
从RTQ7880的基本特性可以推知,除了作为车载充电器以外,它其实也可以被使用在诸如采用USB PD协议的显示器和集线器等产品中,它内含的Buck-Boost控制器使得它几乎可从任意地方获得电源并向其负载供电,因而其应用是不受限制的。
6.
支持USB Type-C/PD应用的双角色控制器
在早期的USB标准中有USB On-The-Go (OTG) 可使USB接口既能作为受电端、又能作为供电端来使用,到了USB Type-C阶段,电源双角色 (Dual Role for Power, DRP) 控制器可使一个USB Type-C接口既能被配置为源端、也能被配置为吸端,而且还能根据需要对电压转换器的输出电压进行调节。在立锜科技的USB Type-C/PD控制器中,有很多是具有DRP功能的。
|
型号
|
支持PD版本
|
负载能力
|
电池失效支持
|
CC过压保护
|
电源路径控制
|
VCONN支持
|
封装
|
|
RT1711H
|
USB-PD2.0
|
100W
|
Yes
|
Yes
|
No
|
Yes
|
CSP-9B 1.38x1.34
|
|
RT1716
|
USB-PD3.0
|
100W
|
Yes
|
Yes
|
No
|
No
|
CSP-8B 1.38x1.34
|
|
RT1715
|
USB-PD3.0
|
100W
|
Yes
|
Yes
|
No
|
Yes
|
CSP-9B 1.38x1.34
|
|
RT1711P
|
USB-PD3.0
|
100W
|
Yes
|
Yes
|
Yes
|
Yes
|
QFN-24L 3.5x3.5
|
所有这些器件都是包含Rp/Rd电阻在内的全功能USB Type-C收发器,它们需要与应用系统的MCU通讯以完成USB Type-C接口控制器的操控设置,通讯的接口是I2C总线。图35显示了两种典型的在手机中可用的DRP方案的设计方法。

图35
图35左侧图形显示的DRP解决方案使用了一个USB Type-C/PD端口控制器,系统控制器承担了所有的USB type-C端口的检测、通讯工作,相关的信息存储也由它负责。系统控制器需要读取寄存器参数并做出相应的决定,根据源端或是吸端的角色作用对MOSFET的动作进行控制,调整电压转换器的电压。在这样的案例中,RTT1711H、RT1715、RT1716是可供选择的型号。
图35右侧的DRP方案使用了USB PD端口/电源控制器,它含有外部MOSFET的控制功能,可对电压转换器的输出电压进行调节,还有数据切换开关的控制能力。这样的系统的MCU仍然要根据角色的需要读取寄存器参数并做出决定,但一切都是通过发送命令给PD端口/电源控制器来间接完成的,VBUS总线上的保护功能如过压保护、过流保护等都能在没有MCU介入的情况下被立即执行。适合这种需要的USB PD端口控制器有RT1711P。
由于许多DRP系统都含有电池,这些系统必须能够在电池已经失效或是被深度放电的情形下还能进入工作状态。上面提及的这些控制器都具有电池失效支持功能,意思是只要电缆连接上就能让电阻Rp处于有效状态,可让源端的CC线被拉成低电平,因而可以激活VBUS使之得到电源供应,而作为吸端的它们的内嵌MCU就能够由此得到电源供应,使它们能够在没有电池或是电池需要充电的情况下就可以进入工作状态并对电池进行充电。
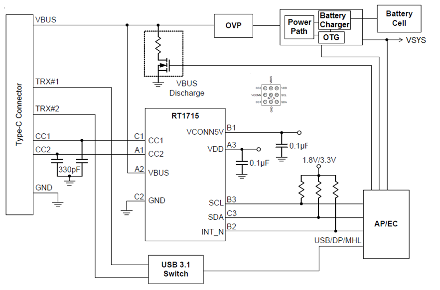
图36示范的是在智能手机中使用USB Type-C接口PD协议控制器RT1715形成的USB Type-C接口DRP方案,RT1715在其中完成CC检测、通讯等任务,还要为电缆中的电子标签提供VCONN供应。
|

图36
|
在此方案中,VBUS的电源控制由系统应用处理器完成,电池充电管理则使用类似RT9466这样的器件。
系统应用处理器需要读取RT1715的寄存器数据并决定电源角色,在吸端模式下设定控制电池的充电工作,在源端模式下启用OTG模式对外供电,电池充电器的电源路径管理功能被用作VBUS的控制开关。
|
为提高开发者的工作效率,立锜可向开发者提供RT1711H、RT1715和RT1716的评估板。
图37是RT1715评估板的照片,它包含有嵌入式控制器、电压调节器和很多用于硬件配置的开关,另有一个采用图形化接口的工具可用于读取USB Type-C端口的状态,设定电源角色,选择不同的电源配置方案。

图37
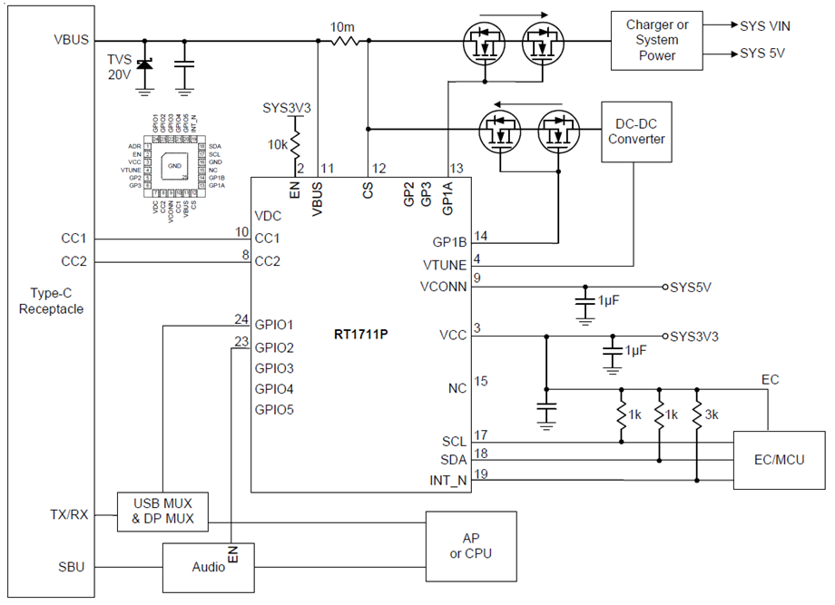
RT1711P是全功能的USB Type-C接口控制器,可用于吸端、源端和双角色的端口应用中。在图38所示的RT1711P的DRP应用中,完成双重角色所需要的路径控制开关、对外直流转换器的输出电压控制、对VBUS进行过压检测和过流检测及放电电路均包含在其中,可支持USB PD3.0协议、VCONN供电和替换模式应用。由于功能全面,RT1711P可满足几乎所有类型USB Type-C接口应用的需要,可用于智能手机、硬盘、监视器、笔记本电脑、车载充电器等各式产品中。

图38
图39展示的是RT1711P评估板的照片,其上含有微处理器、电压转换器和完成各种配置的开关,可输出的电源范围为5V/3A-20V/3A。利用图形化的软件工具可经由板上的微处理器读取RT1711P的内部寄存器数据以了解USB Type-C端口的状态,设定电源角色,设定各种电源配置信息。

图39
7.
USB Type-C接口电缆中的电子标签
支持USB 3.1的超速数据传输或是电流承载能力超过3A的USB Type-C电缆必须被电子标注,这意思是说该电缆的插头里将包含一颗小型的IC,其中含有该电缆的特性、数据传输的性能、供应商的标识码等等,它将由源端的VCONN供电,并通过CC传输数据。电子标签IC的内部含有一只1kΩ的下拉电阻Ra,可将VCONN拉低使源端知道该电缆中含有电子标签IC。当电缆连通以后,BMC通讯就会在源端和电子标签IC之间进行。
RT1710是为了给含有电子标签的电缆提供一个灵活的方案而特别设计的,含有两个电源输入端VCON1和VCON2及其间的隔离二极管,嵌入了Rd电阻,使得它可从电缆的任意一端获得电源供应,如图40所示。RT1710支持USB电源传输协议中的Structured VDM Discover Identity命令以完成SOP’通讯,完全符合USB-IF所定义的规范。它在进行BMC通讯时的信号变化速率是受控的,发生EMI问题的几率很小。

图40
虽然大多数电缆都会像图40所示的那样使用一颗电子标签IC,但某些电缆制造商会希望放入两颗IC,即两个插头上都会放入,这样就可以在电缆中少使用一条线,如图41所示,这样就让两颗IC都需要从相应的插头上获得VCONN的供电。由于只有源端才会向电缆供应VCONN,因而只有一颗IC会进入工作状态。

图41
RT1710使用内部集成的多次可编程 (Multi-Time Programmable, MTP) 存储器存储VDM数据,用户可以使用立锜提供的编程工具写入数据,图42是RT1710评估板和编程工具的照片。

图42
在生产和测试过程中,用户可以使用立锜提供的RT1710生产测试工具完成数据写入工作。
该测试工具含有LCD显示屏,可以通过PC的USB端口对它进行控制。

图43
该测试工具有两个USB Type-C端口,可对单电子标签或双电子标签的电缆进行数据写入和测试。该工具对每个用户来说都是独一无二的,其中含有特定的供应商标识。VDM数据和电缆序号可在每个编程周期得到自动更新,序号将会显示在LCD屏幕上,用于品质检验的通过或失败的信息也会显示出来。
8.
总结
通过介绍USB Type-C标准,我们提到了很多全新的功能,但最重要的还是要理解USB Type-C基本的运行法则,了解电源传输协议和它新增的能力,这样才能确定我们在应用中能提出什么样的需求。
针对众多的USB Type-C和PD的应用,立锜持续不断地扩展其电源管理解决方案,已经在USB Type-C电源适配器、车载充电器、显示器、移动电源、电缆标签、双角色应用等方面积累了很多经验,可为广大的用户提供多种多样的服务。